草榴视频 外语系于2001年设立英语语言文学本科专业,专业方向为英语专业商贸英语方向,并于2009年调整为英语语言文学专业国际商务方向,2017年成功申报开设商务英语专业。
根据商务英语专业国家质量标准,并结合草榴视频 的学科建设特色,草榴视频 制定了商务英语专业的人才培养方案。根据方案规定,商务英语专业的人才培养目标是:商务英语专业以立德树人为根本,培养英语基本功扎实,具有国际视野和人文素养,熟悉国际商务的通行规则和惯例,具备英语应用能力、商务实践能力、跨文化交流能力、思辨与创新能力、自主学习能力的德智体全面发展的高素质应用型、复合型人才。商务英语毕业生能够适应我国对外交流,国家与地方的社会经济发展,在流通经济、文化交流、中外信息传播等多种国际商务领域胜任外贸、管理、翻译、经济信息采编、外事等工作。专业特色为:在夯实英语语言文学基础的同时,依托学校的经济和管理学科优势,借助跨学科平台课程实现英语能力和相关专业能力培养的深度融合, 确保学生能够有机会学习多种相关知识,同时又能沿着某一方向纵深发展;通过强化商务英语翻译能力,商务知识应用能力, 着重培养学生的实际应用能力,实现人才培养与市场需求的紧密对接, 培养能够胜任流通经济、文化交流、中外信息传播等多种国际商务领域中的外贸、管理、翻译、经济信息采编、外事等岗位的高级国际化人才。主干学科有:外国语言文学、应用经济学、工商管理、法学。专业核心课程包括:综合商务英语、商务英语阅读与写作、商务英语听说、工商导论、商务英语笔译、商务英语口译、国际贸易实务、跨文化交际、管理学(双语)、经济学原理(双语)、国际商法。
商务英语的人才培养模式采取课内教学与课外实践创新项目相结合的方式,利用最新的外语教学网络平台、高级语音实验室、同声传译实验室、商务英语实训室等教学设施及校外实习基地,结合与英美大学的国际交流项目,培养高素质复合型应用型人才。商务英语专业的学生实习和就业前景比较广发泛。除了能在国家机关、外事、外贸、外企、各类涉外金融机构、商务管理公司、专业翻译机构、出版、新闻、旅游、高级宾馆酒店等部门工作,也可从事教学和科研工作。同时在校期间,学院还为学生提供丰富的志愿活动和企业实践的机会,为学生进一步提高实践能力助力。
一、专业名称及专业代码
专业名称(英文):商务英语专业
Business English
专业代码:050262
二、培养目标
商务英语专业旨在培养英语基本功扎实,具有国际视野和人文素养,熟悉国际商务的通行规则和惯例,具备英语应用能力、商务实践能力、跨文化交流能力、思辨与创新能力、自主学习能力,能够在流通经济、文化交流、中外信息传播等多种国际商务领域胜任外贸、管理、翻译、经济信息采编、外事等工作的高素质应用型、复合型英语人才。
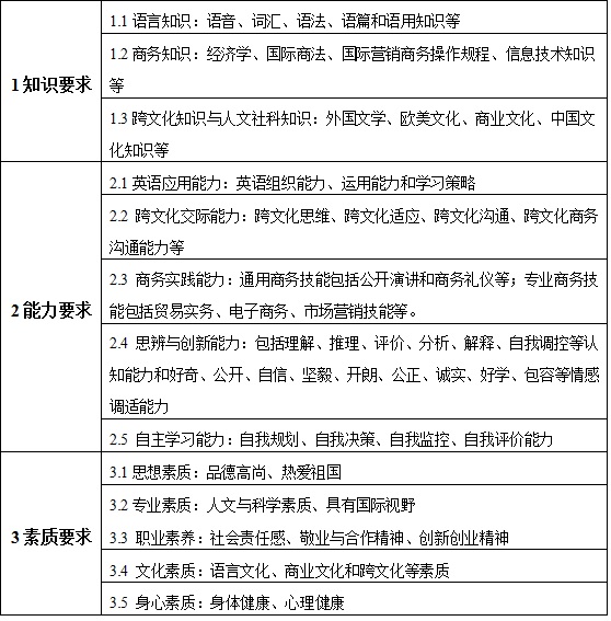
三、毕业要求

四、毕业合格标准
1、符合德育培养目标要求。
2、身体健康,达到国家规定的学生体质健康标准。
3、完成本培养方案规定的全部教学环节,成绩合格,修满规定的学分。
五、学制与学位
标准学制:4年,学习年限3-6年
授予学位:文学学士
符合学校学位授予相关规定。
六、专业特色
本专业以培养应用型、复合型商务英语人才为目标,在夯实英语语言文学基础的同时,依托学校的经济和管理学科优势,强化国际商务实践和商务英语翻译能力的培养,构建宽口径、实践和创新能力强的应用型、复合型人才的培养模式,使毕业生能够在流通经济、文化交流、中外信息传播等多种国际商务领域胜任胜任外贸、管理、翻译、经济信息采编、外事等工作。
七、主干学科
英语语言文学、经济学、管理学、法学
八、专业核心课程
综合商务英语、商务英语阅读、商务英语听力、商务英语口语、商务英语写作、工商导论、高级商务英语、商务英语笔译、商务英语口译、国际贸易实务模拟、跨文化交际、管理学、经济学、国际商法。
